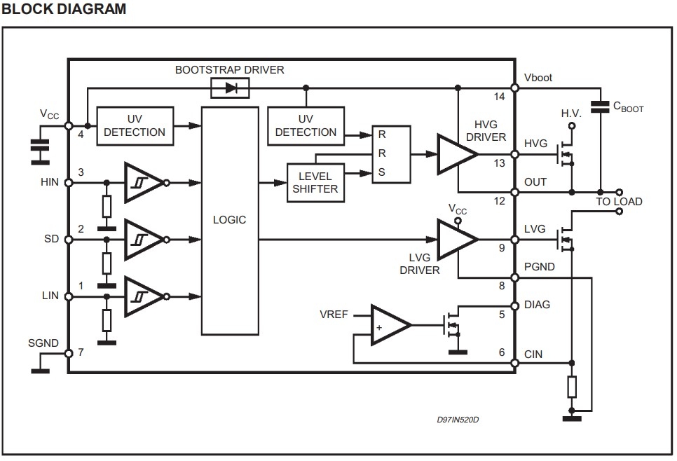
تراشه L6386D ساخت شرکت STMicroelectronics، یک درایور گیت دو کاناله (High-side و Low-side) است که امکان راهاندازی نیمپلهای قدرت را با استفاده از ماسفت یا IGBT فراهم میسازد. این تراشه با تکنولوژی BCD طراحی شده و دارای بخش High-side شناور با قابلیت تحمل تا 600 ولت میباشد. ورودیهای منطقی آن با سطوح TTL و CMOS سازگار هستند و عملکرد پایدار را در گسترهی وسیعی از ولتاژها تضمین میکنند. این تراشه مجهز به دیود بوست داخلی، محافظ زیرولتاژ (UVLO) برای هر دو کانال، و همچنین خروجی با توان درایو بالا است. سرعت سوئیچینگ بالا، قابلیت اطمینان، و حفاظت داخلی، آن را به گزینهای ایدهآل برای استفاده در منابع تغذیه سوئیچینگ، درایو موتور، و سیستمهای الکترونیک قدرت تبدیل کرده است.
مشخصات
- ولتاژ کاری: حداکثر 17V
- راهاندازی سویچهای قدرت High-side: تا 600V
- ولتاژ خروجی High-side: تا 580V
- جریان خروجی (Source): حداکثر 400mA
- جریان خروجی (Sink): حداکثر 650mA
- فرکانس کاری: تا 400kHz
- زمان خیز: حدود 50ns
- زمان افت: حدود 30ns
- توان مصرفی: حداکثر 750mW
- پکیج: SO-14

کاربردهای رایج
این تراشه مناسب استفاده در سیستمهایی است که نیاز به کنترل دقیق گیت و سوئیچینگ سریع در ولتاژهای بالا دارند. درایوهای صنعتی، منابع تغذیه و اینورترها از جمله کاربردهای متداول آن هستند.
- کنترل ماسفت یا IGBT در مدار نیمپل
- منابع تغذیه سوئیچینگ ولتاژ بالا
- درایو موتورهای DC، AC یا BLDC
- روشنایی صنعتی با سیستمهای سوئیچینگ
- سیستمهای تهویه صنعتی (HVAC)
- کنترل فرکانس متغیر موتور (VFD)
- اینورترهای خانگی یا صنعتی
- اتوماسیون صنعتی با ولتاژ بالا
- مبدلهای قدرت بالا در سیستمهای DC‑DC
- سیستمهای جوشکاری یا القایی الکترونیکی

Specifications
- Operating voltage (VCC): up to 17 V
- High-side floating supply voltage (VBOOT–VOUT): up to 600 V
- High-side output voltage (VOUT): up to 580 V
- Output current (Source): up to 400 mA
- Output current (Sink): up to 650 mA
- Operating frequency: up to 400 kHz
- Rise time (typical): 50 ns (with 1 nF load)
- Fall time (typical): 30 ns (with 1 nF load)
- Total power dissipation: up to 750 mW
- Logic input compatibility: TTL/CMOS, hysteresis included
- Under-voltage lockout (UVLO): available on both high-side and low-side
- Package type: SO-14

![]() |

